首页 > 教育教学 > 正文

【视光快讯】眼视光工程学院关于举办2024年大学生职业规划大赛的通知

作者: 时间:2024-11-06 点击数:

一、大赛主题

筑梦青春志在四方,规划启航职引未来。

二、参赛对象

要求大一年级全体同学参加成长赛道,大二同学每班至少10人参加就业赛道,大三同学视情况自愿报名。

三、大赛内容

(一)主体赛事

1.成长赛道:面向中低年级学生(一年级和二年级),考察其职业发展规划的科学性和围绕实现职业目标的成长过程,通过学习实践持续提升职业目标达成度,增强综合素质和能力。(详见附件1)

2.就业赛道:面向高年级学生(二年级和三年级),考察其求职实战能力,个人发展路径与经济社会发展需要的适应度,就业能力与职业目标和岗位要求的契合度。(详见附件2)

(二)同期活动

大赛举办期间,校赛组委会将面向全校学生、参赛学生举办职业生涯规划、求职技能指导等线上线下系列活动,组织开展系列校园招聘活动,全力促进学生高质量充分就业。

观看青春的方向---第一届全国职规赛风采展示。

https://www.bilibili.com/video/BV1hNHfecEua/?spm_id_from=333.337.search-card.all.click

四、赛程安排

(一)报名阶段

时间:即日起至11月13日

报名要求参赛选手通过全国大学生职业规划大赛平台(以下简称大赛平台,网址:zgs.chsi.com.cn)进行报名。在大赛平台登录页面可下载学生操作手册。

(二)上交材料

1.成长赛道:

(1)生涯发展报告(1)成长赛道:1) 生涯发展报告:介绍设定职业目标的过程;实现职业目标的具体行动和成效;职业目标及行动的动态调整等(PDF 格式,文字不超过2000字,如有图表不超过5张);2)生涯发展展示(PPT格式,不超过50MB;可加入视频)。

成长赛道报名材料提交:生涯发展报告+PPT的电子版上交平台网址:

zgs.chsi.com.cn,同时各班长收齐班内报名人员材料,并汇总成压缩文件,命名好班级,发至企业微信23仪器1班杨笛

2.就业赛道:

1) 求职简历(PDF格式);2) 求职综合展示(PPT格式,不超过50MB;可加入视频);3) 辅助证明材料,包括实践、实习、获奖等证明材料(PDF格式,整合为单个文件,不超过50MB)。

就业赛道报名材料提交:生涯发展报告+PPT的电子版上交平台网址:

zgs.chsi.com.cn,同时各班长收齐班内报名人员材料,并汇总成压缩文件,命名好班级,发至企业微信23眼镜3班张雅婷。

大三同学想要参加的,在网址上提交后,单独发至企业微信23眼镜3班张雅婷,无需班长统计。

五、奖项设置

大赛各赛道设置金奖2名、银奖3名、铜奖5名, 颁发获奖证书,并推荐参加校级、市级比赛。

凡参加学生均可加素质分4分,获奖选手8分。

附件1:首届全国大学生职业规划大赛成长赛道方案

附件2:首届全国大学生职业规划大赛就业赛道方案

眼视光工程学院

2024年11月6日

图片

「READING」

附件1

第二届全国大学生职业规划大赛

成长赛道方案

一、比赛内容

考察学生职业发展规划的科学性和围绕实现职业目标,围绕实现目标持续行动不断调整的成长过程,通过学习实践提升综合素质和专业能力,体现正确的择业就业观念。参赛学生可获得实习机会。

二、参赛组别和对象

成长赛道职教组,参赛对象为普通高等学校全日制中低年级在校学生。职教组面向高职 (专科)一、二年级学生。

三、参赛材料要求选手在大赛平台提交一下参赛材料:(网址:zgs.chsi.com.cn)

(一)生涯发展报告:介绍设定职业目标的过程;实现职业目标的具体行动和成效;职业目标及行动的动态调整的(PDF格式,文字不超过2000字,如有图表不超过5张)。

(二)生涯发展展示(PPT格式,不超过50MB;可加入视频)。

四、比赛环节

成长赛道设主题陈述、评委提问和天降实习offer(实习意向)环节。

(一)主题陈述(8分钟):选手结合生涯发展报告进行陈述和展示。

(二)评委提问(5分钟):评委结合选手陈述和现场表现进行提问。

(三)天降实习offer(3分钟):用人单位根据选手表现,决定是否给出实习意向,并对选手作点评。

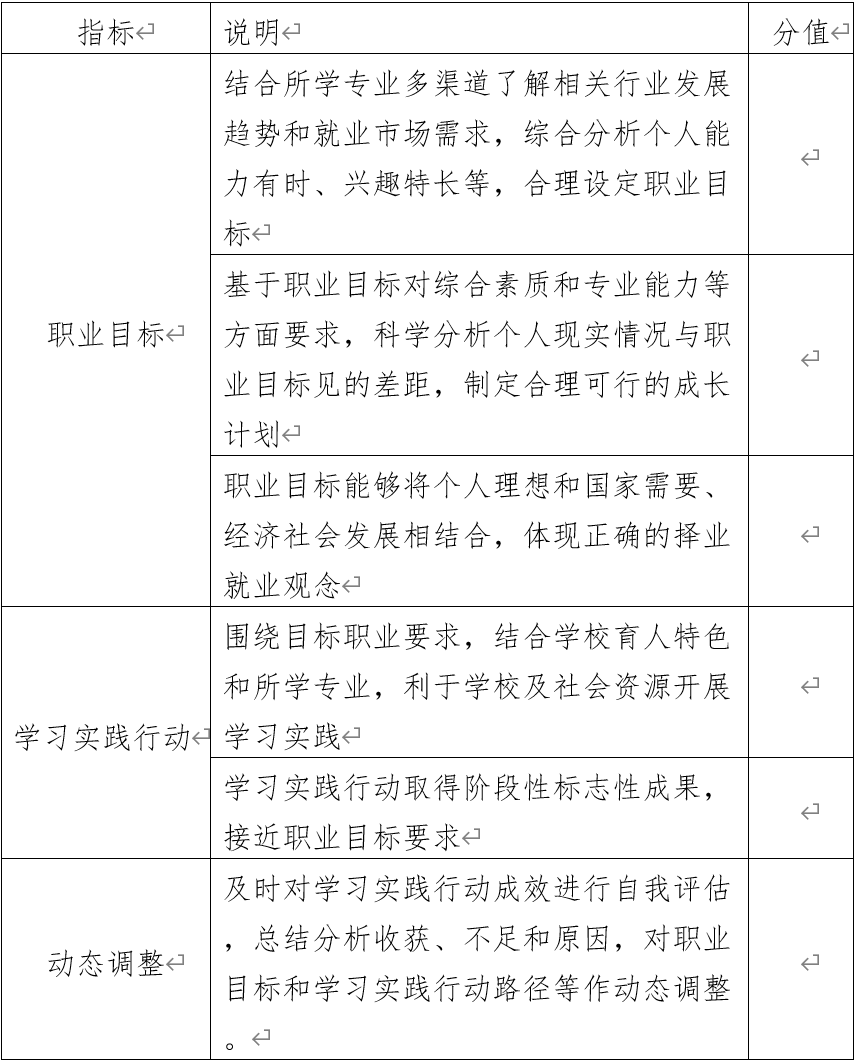
五、评审标准

图片

六、奖项设置

成长赛道设置金奖、银奖、铜奖,以及优秀指导教师奖。

附件2

第二届全国大学生职业规划大赛

就业赛道方案

一、比赛内容:

考察其求职实战能力,对照目标职业及岗位要求,个人综合素质和专业能力等方面的契合度,个人发展路径与就业市场需要的适应度。参赛学生可获得岗位录用意向。

二、参赛组别和对象

就业赛道职教组,参赛对象为普通高等学校全日制中低年级在校学生。职教组面向高职(专科)二、三年级学生。

三、参赛材料要求 选手在大赛平台提交一下参赛材料:(网址:zgs.chsi.com.cn)

(一)求职简历(PDF格式)。

(二)就业综合展示(PPT格式,不超过50MB;可加入视频)。

(三)辅助证明材料,包括实践、实习、获奖等证明材料(PDF格式,整合为单个文件,不超过50MB)。

四、比赛环节

就业赛道设主题陈述、综合面试、天降offer(录用意向)环节。各环节时长根据实际情况适当调整。

(一)主题陈述(6分钟):选手结合求职综合展示PPT,陈述个人求职意向和职业准备情况。

(二)综合面试(6分钟):评委提出真实工作场景中可能遇到的问题,选手提出解决方案;评委结合选手陈述自由提问。

(三)天降offer(2分钟):用人单位根据选手表现,决定是否给出录用意向,并对选手作点评。

五、评审标准

图片

六、奖项设置

就业赛道设置金奖、银奖、铜奖,以及优秀指导教师奖。


版权所有:天津市职业大学眼视光学院 地址:天津市北辰区洛河道2号(邮编:300410)